太阳成tyc234cc官网
学生登录
教师登录
访客登录
智能化管理平台
专任教师岗位考核
快速链接
一网通办服务大厅
本科教务管理
科研项目管理
微博
微信
MENU
网站首页
太阳概况
翳唐山,灵秀钟;我学院,声誉隆。
太阳成tyc234cc简介
现任学院管理层
学术组织/机构设置
各办公室联系方式
学院发展历史
学院师资团队
学院实验室
党建工作
人才培养
本科教学
研究生培养
太阳集团
学生工作
招生就业
知更中心
土木校友
ENGLISH
登录
太阳概况
党建工作
人才培养
本科教学
研究生培养
太阳集团
学生工作
招生就业
继续教育
土木校友
ENGLISH
首页-
>
研究生培养-
>
研究生公告-
> 正文
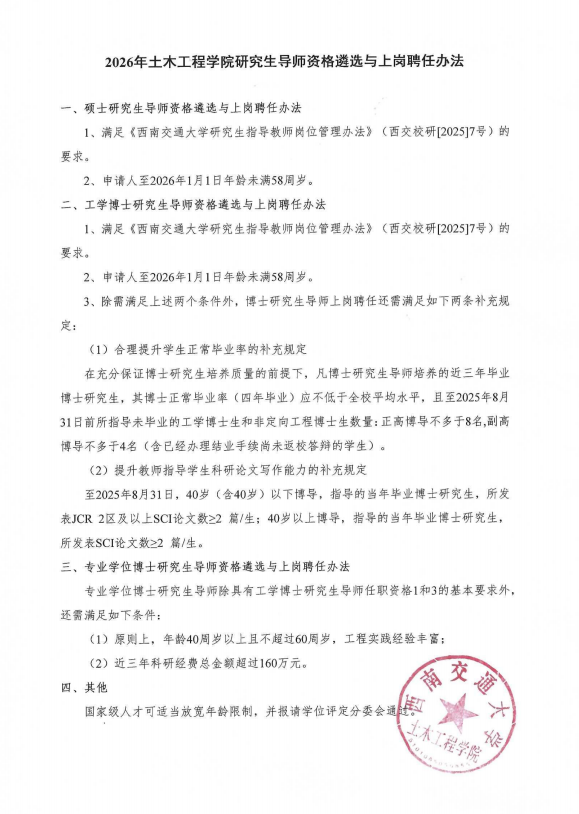
2026年太阳成tyc234cc研究生导师资格遴选与上岗聘任办法
2025-07-08 14:58:37
来源:
分类:
阅读量:
2026年土木分委会 新增硕士生指导教师岗位任职资格汇总公...
太阳成tyc234cc 关于进行2025年度太阳集团tyc234cc优秀博士、...
关于太阳成tyc234cc2026级 推免生意向征集的通知
2026年太阳成tyc234cc研究生导师资格遴选与上岗聘任办法
2025夏令营入营名单
太阳成tyc234cc “交通基础设施绿色与智能建造...
太阳成tyc234cc2025年专业型博士(定向)第二批拟录取名单
太阳成tyc234cc2025年专业型博士(定向)拟录取名单
太阳成tyc234cc2025年学术博士研究生和专业博士研究生(非...